Page 513 - Enfeksiyon Hastalıkları Kitabı
P. 513

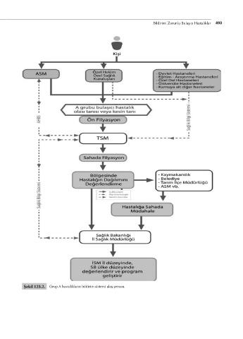
Bildirimi Zorunlu Bulaşıcı Hastalıklar  493













































































            Şekil 125.2.  Grup A hastalıkların bildirim sistemi akış şeması.
   508   509   510   511   512   513   514   515   516   517   518