Page 515 - Enfeksiyon Hastalıkları Kitabı
P. 515

Bildirimi Zorunlu Bulaşıcı Hastalıklar  495







































































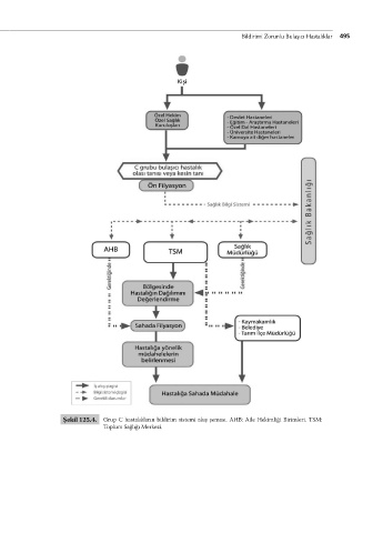
                    Şekil 125.4.  Grup C hastalıkların bildirim sistemi akış şeması. AHB: Aile Hekimliği Birimleri. TSM:
                                Toplum Sağlığı Merkezi.
   510   511   512   513   514   515   516   517   518   519   520