Page 516 - Enfeksiyon Hastalıkları Kitabı
P. 516

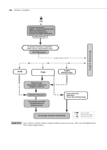
496  Enfeksiyon Hastalıkları










































































              Şekil 125.5.  Grup D bulaşıcı hastalık enfeksiyon etkenleri bildirim sistemi akış şeması. AHB: Aile Hekimliği Birimleri.
                          TSM: Toplum Sağlığı Merkezi.
   511   512   513   514   515   516   517   518   519   520   521