Page 545 - Enfeksiyon Hastalıkları Kitabı
P. 545

Renkli Atlas  525










































































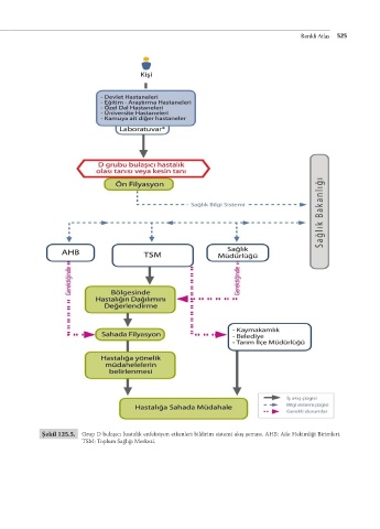
              Şekil 125.5.  Grup D bulaşıcı hastalık enfeksiyon etkenleri bildirim sistemi akış şeması. AHB: Aile Hekimliği Birimleri.
                          TSM: Toplum Sağlığı Merkezi.
   540   541   542   543   544   545   546   547   548   549   550