Page 543 - Enfeksiyon Hastalıkları Kitabı
P. 543

Renkli Atlas  523








































































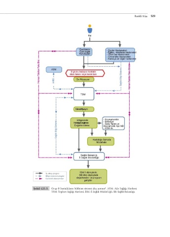
                        Şekil 125.3.  Grup B hastalıkların bildirim sistemi akış şeması*. ASM: Aile Sağlığı Merkezi.
                                    TSM: Toplum Sağlığı Merkezi. İSM: İl Sağlık Müdürlüğü. SB: Sağlık Bakanlığı.
   538   539   540   541   542   543   544   545   546   547   548