Page 544 - Enfeksiyon Hastalıkları Kitabı
P. 544

524  Enfeksiyon Hastalıkları







































































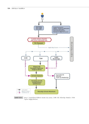
                    Şekil 125.4.  Grup C hastalıkların bildirim sistemi akış şeması. AHB: Aile Hekimliği Birimleri. TSM:
                                Toplum Sağlığı Merkezi.
   539   540   541   542   543   544   545   546   547   548   549