Page 528 - Enfeksiyon Hastalıkları Kitabı
P. 528
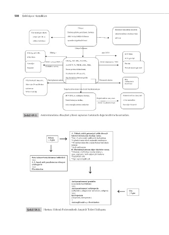
508 Enfeksiyon Hastalıkları
Hikaye:
Muhtemel toksinlerin kesilerek
Kas hastalÕ÷ÕnÕ ekarte ølaçlarÕn gözden geçirilmesi, hastanÕn
aminotransferaz cevabÕnÕn takip
etmek için CK ve alkol ve ilaç kötüye kullanÕmÕ edilmesi
aldolaz bakÕlmasÕ açÕsÕndan de÷erlendirilmesi
Hikaye belirsizse
HBeAg, anti-HBe HBsAg + Anti HCV+
HCV RNA
HBV DNA
HCV genotipi
HBsAg, Anti-HBs, Anti-HBc,
ANA+ ve/veya SMA + Demir saturasyonu ޓ%45
Karaci÷er Ferritin
Anti HCV, Fe, TDBK, ANA, SMA,
Globulinler artmÕú
biyopsisi Hemokromatozis gen sti
Hemokromatoz gen te
Serum protein elektroforezi, testi
Seruloplasmin (40 yaú altÕ),
Sa÷ üst kadran ultrasonografisi
Oftalmaskopik muayene, Seruloplazmin azalmÕú Ultrasonda steatoz Kilo
verilmesinin
BakÕr için 24 saatlik idrar önerilmesi
önerilmesi
toplanmasÕ De÷erlendirme tanÕyÕ tam olarak koyduramamÕúsa
Wilson hastalığı
HCV RNA, Į 1 antitripsin fenotipi, Aminotransferaz düzeyleri
De÷erlendirme tanÕyÕ tam
Tiroid fonksiyon testleri, ޓ2kat normal ise
>2 kat normal ise
olarak koyduramamÕúsa
Doku transglutaminase antikorlarÕ Karaci÷er biyopsisi
Doku transglutaminaz antikorları
Şekil 49.1. Aminotransferaz düzeyleri yüksek saptanan hastalarda değerlendirme basamakları.
A- Yüksek riskli, potansiyel çoklu dirençli
bakteri infeksiyonu olasÕlÕ÷Õ varsa;
Erken *Son 15 gün içinde antibiyotik kullanÕlmÕú
ĺ *6 günden uzun süreli mekanik ventilasyon
4 gün
*48 saatten uzun süre yo÷un bakÕm ünitesinde
kalmak
*Acil entübasyon
Ļ B- Mortaliteyi artÕran di÷er faktörler varsa;
*Bilateral, multilober, kaviter tutulum,
apse, ampiyem, hÕzlÕ radyolojik ilerleme
*Pa02/Fi02<250
Beta-laktam+beta-laktamaz inhibitörü *A÷Õr sepsis/septik úok
veya
2.-3. kuúak anti-pseudomonas olmayan
sefalosporin
veya Ļ
Florokinolon
Anti-pseudomonas penisilin
l
(piperasilin-tazobaktam)
veya
l
Anti-pseudomonas sefalosporin
(seftazidim, sefaperazon-sulbaktam, sefepim) Geç
ĸ 5 gün
veya
Karbapenem
(imipenem, meropenem)
+
d
Aminoglikozit veya florokinolon
Şekil 58.1. Hastane Kökenli Pnömonilerde Ampirik Tedavi Yaklaşımı.

